產品
產品
服務
供應商
請輸入包含最少兩個字母或數字的關鍵字。
確認
成為供應商
我的採購
成為供應商
購物車
詢價單列表
信息中心
系統信息
我的最愛
瀏覽記錄
「掃碼易」 - 參展商列表
熱門精選
NewsBites
採購支援
網站地圖
成為供應商
貿發網
關於香港貿發局
語言
我的HKTDC
Register for Sourcing
產品
產品
服務
供應商
請輸入包含最少兩個字母或數字的關鍵字。
確認
請輸入包含最少兩個字母或數字的關鍵字。
確認
香港貿發局參展商
FULLWING(HK)LIMITED
香港
製造商
供應商資料最後更新:
2023年9月22日
自
2023年9月13日
登錄於貿發網
查詢
加至查詢籃
請輸入包含最少兩個字母或數字的關鍵字。
確認
資料
主頁
簡介
公司簡介
生產組織能力
簡介
產品 / 服務
類別
陳列室
瀏覽全部產品 / 服務
電子產品
產品 / 服務
香港貿發局活動
搜尋
關閉
廠房及設備
廠房地址:
4/F & 5/F, No 10, Xingye Road, Xinxu, San Xiang Town, Zhongshan City, Guangdong Province, China.
國家 / 地區:
智利
辦公時間:
09:00-18:00
生產線數目:
10
員工人數:
201 - 500
研究及開發
研發員工人數:
11 - 15
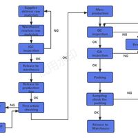
品質管理
品質管理員工人數:
51 - 100
確定要取消關注此供應商?
確定
取消
確定要取消關注此供應商?
確定
取消
查詢籃